7月12日,工业和信息化部、国家生长刷新委、财务部、生态情形部、农业农村部、应急管理部、中国科学院、中国工程院、国家能源局等9部分团结宣布《细腻化工工业立异生长实验计划(2024—2027年)》,提出细腻化工工业立异生长的总体目的、详细使命和重点工程,以及包管步伐。
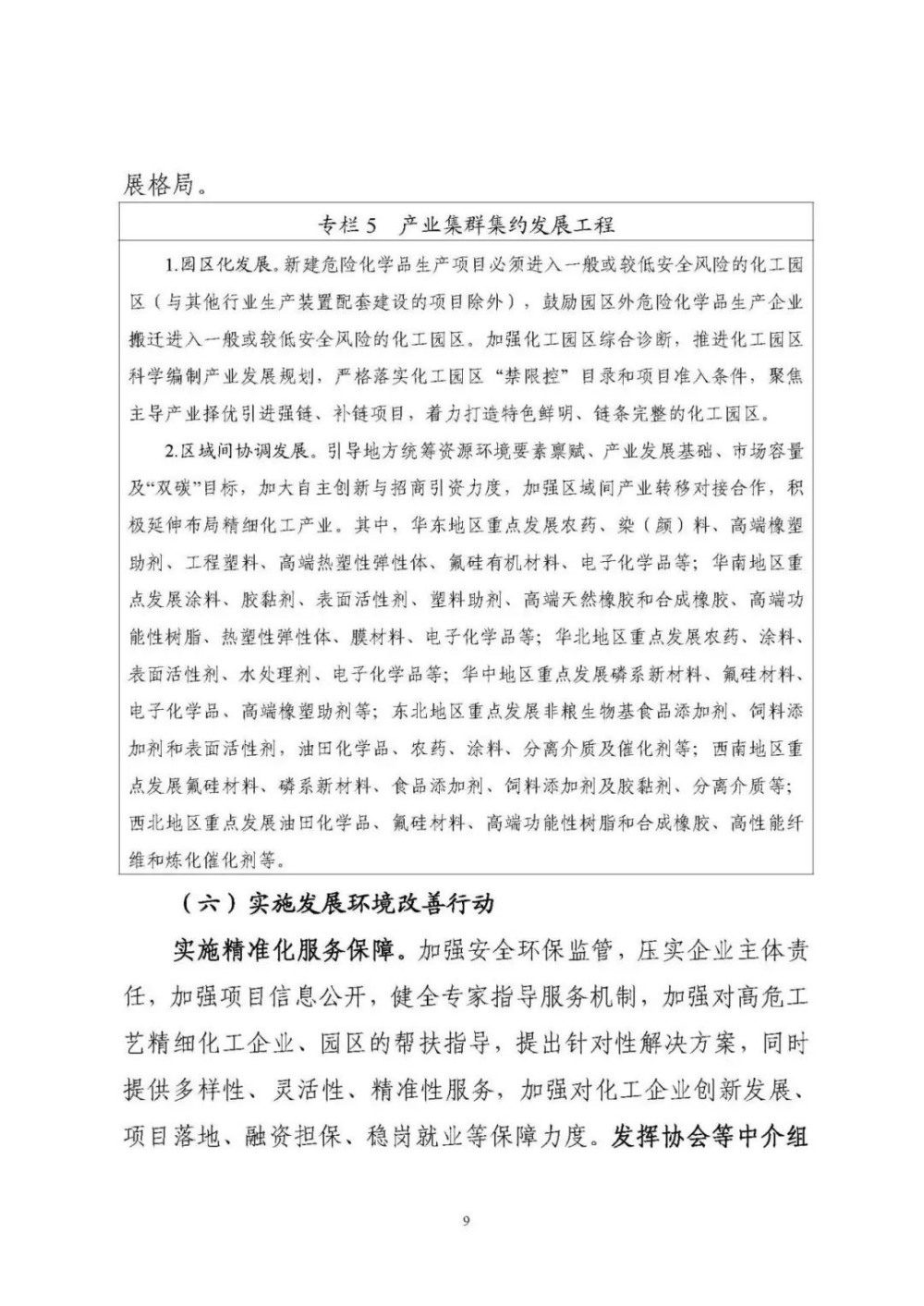
《实验计划》提出,到2027年,石化化工工业细腻化延伸取得起劲希望。围绕经济社会生长需求,攻克一批要害产品,对重点工业链供应链包管能力进一步增强;突破一批绿色化、清静化、智能化要害手艺,能效水平显著提升,挥发性有机物排放总量大幅降低,实质清静水平显著提高;培育5家以上立异引领和协同集成能力强的天下一流企业,培育500家以上专精特新“小巨人”企业,建设20家以上以细腻化工为主导、具有较强竞争优势的化工园区,形成大中小企业融通、上下游企业协同的立异生长系统。










